2019-01-02 星期天
首页
走进红会
红会简介
法律法规
新闻中心
核心业务
三献工作
应急救援
应急救护
人道救助
红十字青少年
志愿服务
公示公开
在线捐赠
公益项目
专题专栏
财政信息
六稳六保
主题教育
联系我们
首页
>
新闻中心
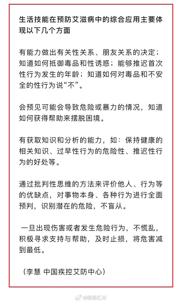
这些防艾生活技能。。。小伙伴们,你get到了吗?
2023-09-21